信息中心★★★★★

关于团委推荐2026年度四川文理学院大学生科学研究项目的公示

时间:2026-03-23 作者: 来源: 阅览次数:744次 【打印】

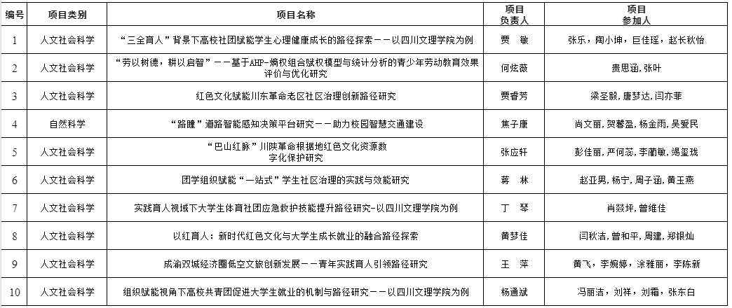
       按照创新创业学院《关于开展四川文理学院2026年度大学生科研项目立项申报工作的通知》要求,经公开报名、各单位推荐、校团委初评等环节,现对拟推荐项目进行公示:


       本次公示时间为2026年3月23日-25日,如有异议请实名反映至邮箱tw2790023@163.com,欢迎同学们监督。


共青团四川文理学院委员会

2026年3月23日